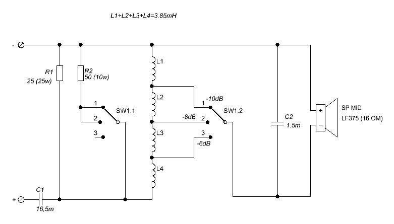
Антеньюатор для JBL 375

Коллеги, будте добры, помогите рассчитать катушки индуктивности для  аттенюатора. 

Заранее благодарен,

Дмитрий

LF375.JPG.326f37759da419266f04780cb6f35cb3.JPG